Java | 集合框架
更新: 6/6/2025 字数: 0 字 时长: 0 分钟
集合就是由若干个确定的元素所构成的整体。
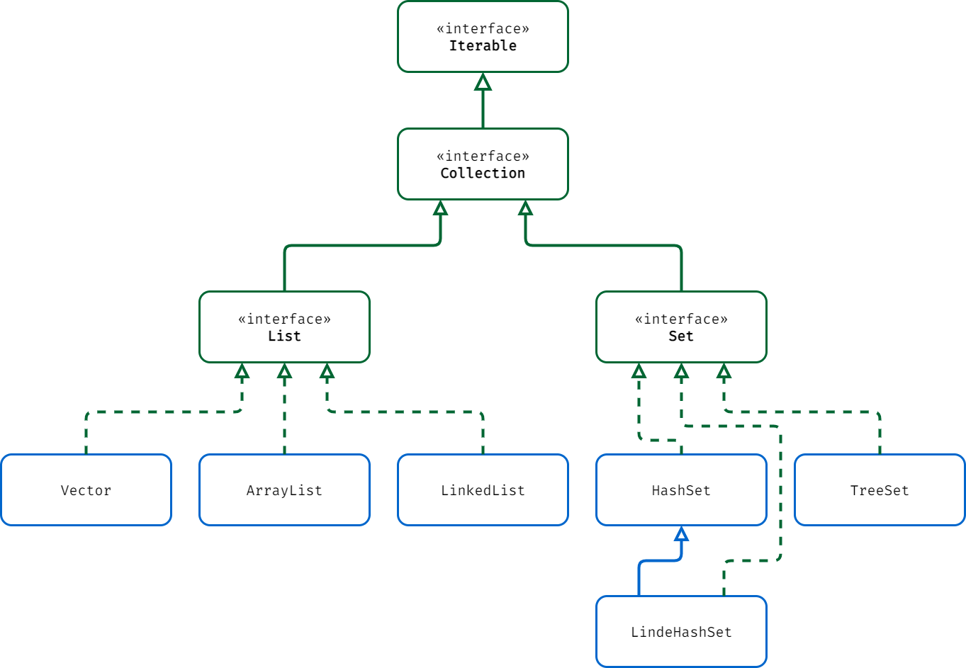
集合体系图
List、Set 集合体系图:

Map 集合体系图:

单列集合
Iterator 接口
迭代器(Iterator)主要用来操作 Java 中的集合对象(Collection),迭代器提供了统一的语法进行集合对象遍历操作,无需关心集合对象内部的实现方式,迭代器只能向前移,无法后退。
Iterator 接口的特点:
Iterator 接口的对象称为迭代器,主要用于遍历 Collection 集合中的元素。
Iterator 接口的对象仅用于遍历集合,它本身并不存放对象。
Iterator 接口的方法:
| 方法名称 | 描述 |
|---|---|
hasNext() | 判断是否还有下一个元素 |
next() | 返回下一个元素 |
注意:在调用
next()方法之前必须要调用hasNext()进行检测。若不进行检测,且下一条记录无效,直接调用next()会抛出 NoSuchElementException 异常。
Collection 接口
Collection 接口是 List、Set 和 Queue 接口的父接口,通常情况下不被直接使用。Collection 接口定义了一些通用的方法,通过这些方法可以实现对集合的基本操作。定义的方法既可用于操作 Set 集合,也可用于操作 List 和 Queue 集合。
Collection 接口的特点:
Collection 的实现类可以存放多个元素,每个元素可以是 Object。
Collection 的实现类,有些可以存放重复的元素,有些不可以。
Collection 的实现类,有些是有序的(List),有些是无序的(Set)。
Collection 接口没有直接的实现子类,是通过它的子接口 List 和 Set 来实现的。
所有实现了 Collection 接口的集合类都有一个
iterator()方法,用于返回一个迭代器。
Collection 接口的方法:
| 方法名称 | 描述 |
|---|---|
add() | 添加单个元素 |
addAll() | 添加多个元素 |
remove() | 删除指定元素 |
removeAll() | 删除多个元素 |
contains() | 查找元素是否存在 |
containsAll() | 查找多个元素是否都存在 |
size() | 获取元素个数 |
isEmpty() | 判断是否为空 |
clear() | 清除所有元素 |
List 接口
List 是一个有序、可重复的集合,集合中每个元素都有其对应的顺序索引。
List 接口的特点:
List 接口是 Collection 接口的子接口。
List 集合中的元素有序(添加顺序和取出顺序一致)、且可重复。
List 集合中的每个元素都有其对应的顺序索引(从 0 开始),即支持索引。
List 集合中的元素都对应一个整数型的序号记载元素在集合中的位置,可以根据序号存取集合中的元素。
List 接口的方法:
| 方法名称 | 描述 |
|---|---|
get() | 获取此集合中指定索引位置的元素 |
set() | 替换此集合中指定索引位置的元素 |
indexOf() | 返回此集合中第一次出现指定元素的索引,如果此集合不包含该元素,则返回 -1 |
lastIndexOf() | 返回此集合中最后一次出现指定元素的索引,如果此集合不包含该元素,则返回 -1 |
subList() | 截取集合中的一部分形成一个新的集合并返回 |
List 接口的遍历方式:
import java.util.*;
public class Main {
public static void main(String[] args) {
// 以 ArrayList 类为例,其他 List 接口的实现类同理
List list = new ArrayList();
list.add(new Book("三国演义", "罗贯中", 10.1));
list.add(new Book("小李飞刀", "古龙", 5.1));
list.add(new Book("红楼梦", "曹雪芹", 34.6));
// 方式一:使用迭代器
System.out.println("========== 第一种方式 ==========");
Iterator iterator = list.iterator(); // 获取 arrayList 的迭代器
while (iterator.hasNext()) {
Object book = iterator.next(); // 返回下一个元素,使用 Object 类接收
System.out.println(book);
}
iterator = list.iterator(); // 重置迭代器
// 方式二:使用增强 for 循环遍历集合,其底层任然是迭代器
System.out.println("========== 第二种方式 ==========");
for (Object book : list) {
System.out.println(book);
}
// 方式三:使用普通 for 循环
System.out.println("========== 第三种方式 ==========");
for (int i = 0; i < list.size(); i++) {
System.out.println(list.get(i));
}
}
}
class Book {
private String name;
private String author;
private double price;
public Book(String name, String author, double price) {
this.name = name;
this.author = author;
this.price = price;
}
public String getName() {
return name;
}
public void setName(String name) {
this.name = name;
}
public String getAuthor() {
return author;
}
public void setAuthor(String author) {
this.author = author;
}
public double getPrice() {
return price;
}
public void setPrice(double price) {
this.price = price;
}
@Override
public String toString() {
return "Book{" +
"name='" + name + '\'' +
", author='" + author + '\'' +
", price=" + price +
'}';
}
}ArrayList 类
ArrayList 和 Vector 类的特点:
两者几乎是一样的,区别在于 Vector 类是线程安全的,因此效率差于 ArrayList 类。
底层都是使用 Object 类型的数组
elementData来存储元素。底层都实现了可变长数组,可以添加任意元素且可以重复,包括
null值。
ArrayList 和 Vector 类的扩容机制:
如果使用无参构造器创建对象时,初始
elementData容量为 0,第一次添加元素则扩容elementData为 10。如需再次扩容,ArrayList 类扩容为原来大小的 1.5 倍,Vector 类则是扩容为原来的 2 倍。
如果使用的是指定大小的构造器,则初始
elementData容量为指定大小,扩容机制不变。
LinkedList 类
LinkedList 类的特点:
LinkedList 类是线程不安全的。
底层使用 Node(静态内部类)类型的结点来存储元素。
底层有两个属性
first和last分别指向头结点和尾结点。每个结点中又有三属性,
prev指向直接前驱结点,next指向直接后继结点,item存储真正的元素。底层实现了双向链表和双端队列,可以添加任意元素且可以重复,包括
null值。底层采用双向链表的结构保存元素,这种结构的优点是便于向集合中插入或者删除元素。
两者的区别
ArrayList 和 LinkedList 类的区别:
需要频繁修改和查询元素时,使用 ArrayList 类。
需要频繁插入和删除元素时,使用 LinkedList 类。
ArrayList 是底层基于可变长数组,增删效率较低(扩容需要大量拷贝),改查效率较高(通过索引直接定位)。
LinkedList 是底层基于双向链表,增删效率较高(元素通过指针连接),改查效率较低(查询需要依次遍历)。
ArrayList 与 LinkedList 都是 List 接口的实现类,因此都实现了 List 的所有未实现的方法,只是实现的方式有所不同。
Set 接口
Set 是一个无序、不可重复的集合,且没有索引。
Set 接口的特点:
Set 接口是 Collection 接口的子接口。
Set 集合中的元素无序(添加顺序和取出顺序不一致,但是取出顺序是固定的),且不可重复。
Set 集合中的元素不按特定的方式排序,只是简单地把元素加入集合。
Set 集合中不能包含重复的元素,并且只允许包含一个
null值。
Set 接口的方法:
和 List 接口一样,Set 接口也是 Collection 的子接口,因此常用方法和 Collection 接口一样。
Set 接口的遍历方式:
和 Collection 的遍历方式一样,可以使用迭代器和增强 for 循环,但不能使用索引的方式来获取。
HashSet 类
HashSet 类的特点:
HashSet 类是线程不安全的。
底层使用 Node(静态内部类)类型的结点数组
table来存储元素。底层实际上是 HashMap 类,是由数组和链表以及红黑树构成的。
HashSet 类是按照 Hash 算法来存储集合中的元素,因此具有很好的存取和查找性能。
HashSet 类添加元素的底层机制:
添加元素时会先计算哈希值,再将哈希值转换为索引值。
找到
table数组,查看该索引的位置是否有元素。如果没有则直接加入元素。如果有,则比较两个元素是否相同。
相同就放弃添加,不相同就以链表的方式添加到尾部,形成数组加链表的模式。
注意:比较两个元素是否相同是通过
equals()方法和hashCode()方法的返回值来一同决定的;equals()方法和hashCode()方法可以重写来修改比较的标准;只有在哈希值相同的情况下才会使用equals()方法进行比较。
HashSet 类扩容和转成红黑树的底层机制:
第一次添加元素时,
table数组扩容到 16,且临界值设为16 * 0.75 = 12(0.75是加载因子)。当集合中的元素个数达到临界值 12 时,
table数组就会扩容到16 * 2 = 32。新的临界值就是
32 * 0.75 = 24,以此类推。注意:这里的扩容机制判断的是整个集合中的元素个数,并非一定是
table数组中的元素个数。如果单条链表中元素达到 8,同时
table数组的大小达到 64 时,就会进行树化(红黑树),若table数组大小未达到 64,则采用数组扩容机制进行扩容,直到table数组大小达到 64,再树化。注意:这里的扩容机制主要是为了防止单条链表上的元素过多,所以会进行扩容,加快树化的进度。
LinkedHashSet 类
LinkedHashSet 类的特点:
LinkedHashSet 类继承了 HashSet 类。
底层实际上是 LinkedHashMap 类,是由数组和双向链表构成的。
底层使用 Entry(静态内部类)类型的结点来存储元素。
每个结点中有
before和after属性,before指向直接前驱结点,after指向直接后继结点。底层是根据元素的哈希值决定元素的存储位置,同时使用双向链表维护元素的次序,这使得元素看起来是以插入顺序保存的。
LinkedHashSet 类添加元素的底层机制:
LinkedHashSet 类和 HashSet 类的机制大同小异。
LinkedHashSet 类在添加元素时不仅会执行 HashSet 类同样的操作,同时还会将元素加入到双向链表。
双列集合
Map 接口
Map 是一种键值对(key-value)集合,Map 集合中的每一个元素都包含一个键(key)对象和一个值(value)对象。用于保存具有映射关系的数据。
Map 接口的特点:
Map 集合中的 key 和 value 可以是任何引用类型的数据,会封装到 HashMap 类中的 Node 静态内部类对象中。
Map 集合中的 key 不允许重复,但 value 可以重复;key 可以有一个为
null值,value 可以多个为null值。Map 集合中的 key 和 value 之间存在单向一对一关系,即通过指定的 key 总能找到对应的 value。
Map 接口的方法:
| 方法名称 | 描述 |
|---|---|
put() | 添加键值对 |
remove() | 根据键删除映射关系 |
get() | 根据键获取值 |
size() | 获取键值对个数 |
isEmpty() | 判断键值对个数是否为 0 |
containsKey() | 查找键是否存在 |
clear() | 清除所有键值对 |
keySet() | 获取所有的键 |
values() | 获取所有的值 |
entrySet() | 获取所有的键值对 |
Map 接口的遍历方式:
import java.util.*;
public class Main {
public static void main(String[] args) {
Map map = new HashMap();
map.put("No.1", "张浩太");
map.put("No.2", "刘思诚");
map.put("No.3", "王强文");
map.put("No.4", "李国量");
map.put("No.5", "王路路");
// 第一组:先取出所有的 key,通过 key 取出对应的 value
Set keySet = map.keySet();
// 使用增强 for 循环
System.out.println("========== 第一种方式 ==========");
for (Object key : keySet) {
System.out.println(key + ":" + map.get(key));
}
// 使用迭代器
System.out.println("========== 第二种方式 ==========");
Iterator iterator1 = keySet.iterator();
while (iterator1.hasNext()) {
Object key = iterator1.next();
System.out.println(key + ":" + map.get(key));
}
// 第二组:直接取出所有的 value
Collection values = map.values();
// 使用增强 for 循环
System.out.println("========== 第三种方式 ==========");
for (Object value : values) {
System.out.println(value);
}
// 使用迭代器
System.out.println("========== 第四种方式 ==========");
Iterator iterator2 = values.iterator();
while (iterator2.hasNext()) {
Object value = iterator2.next();
System.out.println(value);
}
// 第三组:通过 entrySet() 方法获取键值对
Set entrySet = map.entrySet();
// 使用增强 for 循环
System.out.println("========== 第五种方式 ==========");
for (Object entry : entrySet) {
Map.Entry m = (Map.Entry) entry;
System.out.println(m.getKey() + ":" + m.getValue());
}
// 使用迭代器
System.out.println("========== 第六种方式 ==========");
Iterator iterator3 = entrySet.iterator();
while (iterator3.hasNext()) {
Object entry = iterator3.next();
Map.Entry m = (Map.Entry) entry;
System.out.println(m.getKey() + ":" + m.getValue());
}
}
}HashMap 类
HashMap 类的特点:
HashMap 类是线程不安全的。
底层使用 Node(静态内部类)类型的结点数组
table来存储元素。每个结点中又有四个属性,
key存放键,value存放值,hash存放键的哈希值,next存放直接后继结点。
HashMap 类添加元素的底层机制:
添加元素时,通过
key的哈希值得到在table数组的索引。判断该索引处是否有元素,如果没有则直接添加。
如果该索引处有元素,则判断该元素的
key是否和准备加入的元素的key相等。如果相等,则直接替换
value,如果不相等,则需要判断是树结构还是链表结构,做出相应的处理。如果添加时发现容量不够,则需要扩容。HashMap 类的扩容和转成红黑树的底层机制和 HashSet 类相同。
Hashtable 类
Hashtable 类的特点:
Hashtable 类是线程安全的。
底层使用 Entry(静态内部类)类型的结点数组
table来存储元素。Hashtable 类的使用方法基本上和 HashMap 类一样。
Hashtable 类的键和值都不能为
null,否则会抛出 NullPointerException 异常。
Hashtable 类扩容的底层机制:
首次添加元素时,初始化
table数组为 11。临界值为
table数组的大小乘以 0.75。当集合中的元素达到临界值时,则按照原
table数组大小的两倍再加 1 进行扩容。
Properties 类
Properties 类的特点:
Properties 类继承了 Hashtable 类。
Properties 类的键和值都不能为
null,否则会抛出 NullPointerException 异常。
TreeMap 类
TreeMap 类的特点:
底层是由二叉树构成,实现了红黑树的结构。
TreeMap 类默认会对键进行排序,所以键必须实现自然排序和定制排序中的一种。
集合选型规则
在开发中,选择什么集合实现类,主要取决于业务操作特点,然后根据集合实现类的特性进行选择。
先判断存储的类型:一组对象(单列)还是一组键值对(双列)。
一组对象:Collection 接口
允许重复的:List 接口
- 增删操作多:LinkedList 类
- 改查操作多:ArrayList 类
不允许重复的:Set 接口
- 无序的:HashSet 类
- 可排序的:TreeSet 类
- 插入和取出顺序一致的:LinkedHashSet 类
一组键值对:Map 接口
- 键是无序的:HashMap 类
- 键是可排序的:TreeMap 类
- 键的插入和取出顺序一致的:LinkedHashMap 类
- 可读取文件的:Properties 类
Collections 工具类
Collections 类是一个操作 Set、List 和 Map 等集合的工具类。Collections 类中提供了一系列静态的方法对集合元素进行排序、查询和修改等操作。
Collections 工具类的常用方法:
| 方法名称 | 描述 |
|---|---|
Collections.reverse() | 反转 List 集合中元素的顺序 |
Collections.shuffle() | 对 List 集合中的元素进行随机排序 |
Collections.sort() | 根据元素的自然顺序对指定的 List 集合中的元素按升序排序 |
Collections.swap() | 将指定 List 集合中的两个元素进行交换 |
Collections.frequency() | 返回指定集合中指定元素的出现次数 |
